南山首个“新规”旧改来了!顶豪区近8万平旧改获批
扫描到手机,新闻随时看
扫一扫,用手机看文章
更加方便分享给朋友
南山首个“新规”旧改来了!
日前,前海管理局公告了《2025年深圳市前海深港现代服务业合作区城市更新单元计划第三批计划》,位于招商街道的太子湾北片区城市更新单元,被列入其中。

根据规划,该更新单元拟拆除面积79218㎡,更新方向为住宅,另外还要求按《住宅项目规范》落实。
而在这之前,龙岗坂田的物资工业园城市更新项目,已率先表态按《住宅项目规范》标准操作。
这意味着,“新规”已成为了未来深圳旧改的新门槛。
太子湾北片区城市更新单元,位于兴海大道和南海大道交汇处东北角,紧邻鲸山觐海半山豪宅区。
项目是今年4月份才公示改造意愿的,没曾想5月份国家就出台了《住宅项目规范》。
因此,该更新单元也成为了首批“摸石子过河”的项目。
回过头来看,太子湾北片区、坂田物资工业园,之所以能这么快响应和落实“新规”,主要是因为它们都属于“工改居”项目,产权比较单一、现状容积率也较低。
以太子湾北片区为例,项目原来是“M0工业用地+R2居住用地”,后面才调成R2纯居用地。
项目前身是招商局旗下公司的员工宿舍,权利人为公司,产权较为单一。

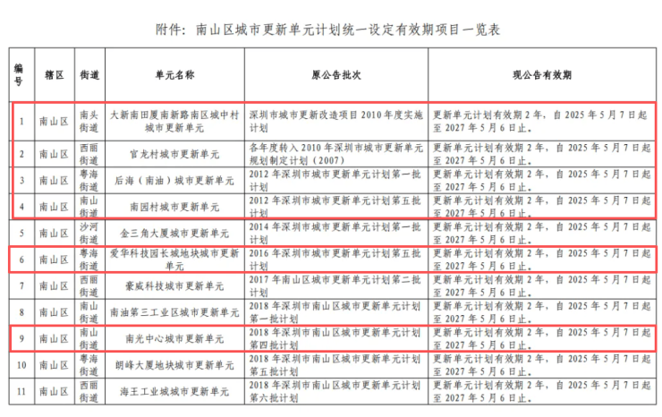
除此之外,今年南山区土地整备局公示规划草案和延期的多个涉住宅旧改项目中,大部分都是旧村、旧住宅的改造。

这一类旧改权利人众多,按新规后的拆建比(新建建筑总面积/拆除原有建筑总面积)计算的话,数值很难超过2,但通常拆建比在2-2.5之间方才具备经济可行性,因此开发商啃不下这类旧改。
像前段时间被称为深圳“最神速”的爱榕园片区城市更新,原本已经公示规划草案了,却也因为卡在住宅新规,专规没了动静。
另一个南山荔园新村项目,更是以“不具备经济可行性”为由,直接扼杀在摇篮里。
可以说,在新规面前,南山很大一部分旧改,或希望渺然了。
事实上,南山只是一个缩影,深圳大部分的城市更新或都被“新规”拦在门外了。
当然,有一类是比较幸运的,那就是2025年10月9日前已完成规划审批的各类旧改项目,还可以按原规划实施。
那这类旧改深圳多吗?
合一城市更新集团统计的结果来看,截至2025年9月30日,深圳共有219个已批规划未取得施工许可证含居住类拆除重建类城市更新项目、54个已批规划含居住类土地整备利益统筹项目,合计273个项目,可豁免限高新规。
其中以上拆除重建类的城市更新项目,规划含居住面积6040万㎡;以上土地整备利益统筹项目,规划含居住面积1978万㎡。
也就是说,深圳还有约8000万㎡居住量可按原规划正常供应。
而其余既“不具备经济可行性”项目,又没赶上2025年10月9日前批复列车的项目,未来只能再寻出路了。
目前有媒体报道,部分项目已在摸索自主更新路径来推动改造了。
这个不是新路子,去年深圳罗湖的红岗花园就已率先尝试,但因为还有部分业主签约未完成;资金来源、户型设计等难题未解决,以及还没有相关改造政策支持,项目目前也停滞不前了。
未来,希望官方在自主更新这方面有更多的政策指引,让人人都能住上“好房子”。
声明:本文由入驻焦点开放平台的作者撰写,除焦点官方账号外,观点仅代表作者本人,不代表焦点立场。


