深圳两旧改项目被指“停滞多年、原封不动”?官方透露最新进度
扫描到手机,新闻随时看
扫一扫,用手机看文章
更加方便分享给朋友
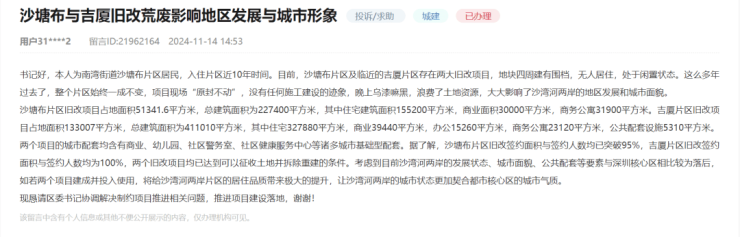
近日,奥一新闻记者注意到,有市民于人民网“领导留言板”反映沙塘布与吉厦两旧改项目荒废,望有关部门推动项目建设;对此,龙岗区城市更新和土地整备局进行回复表示,沙塘布中南片区项目(二期)正在进行规划调整,吉厦社区城市更新单元正开展盘活处置,该局将在城市更新进程中继续依法依规开展工作。一起来关注详情。
市民反映
沙塘布片区及吉厦片区旧改项目停滞
望有关部门推动项目建设落地
11月14日,一位自称入住南湾街道沙塘布片区近10年的居民通过人民网“领导留言板”留言反映称,目前,沙塘布片区及临近的吉厦片区存在两大旧改项目,地块四周虽建有围档,却处于闲置状态。多年以来,“项目现场‘原封不动’,没有任何施工建设的迹象”“大大影响了沙湾河两岸的地区发展和城市面貌”,望有关部门协调解决制约项目推进相关问题,推动项目建设落地。

图源:人民网“领导留言板”
官方回应
沙塘布中南片区项目(二期)在规划调整中
吉厦社区城市更新单元正开展盘活处置
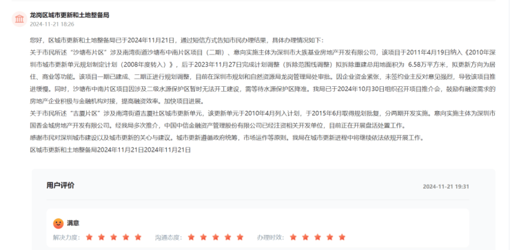
11月21日,龙岗区城市更新和土地整备局对该市民留言进行回复称,沙塘布中南片区项目(二期)正在进行规划调整,吉厦社区城市更新单元正开展盘活处置。接下来,该局将在城市更新进程中继续依法依规开展工作。
☛ 沙塘布片区
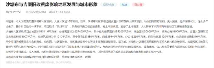
关于市民所述“沙塘布片区”涉及南湾街道沙塘布中南片区项目(二期)、意向实施主体为深圳市大族基业房地产开发有限公司,该项目于2011年4月19日纳入《2010年深圳市城市更新单元规划制定计划(2008年度转入)》,后于2023年11月27日完成计划调整(拆除范围线调整)拟拆除重建总用地面积为6.58万平方米,拟更新方向为居住、商业等功能。该项目一期已建成、二期正进行规划调整,目前在深圳市规划和自然资源局龙岗管理局处审批。
因企业资金紧张,未签约业主反对意见强烈,导致该项目推进缓慢。同时,沙塘布中南片区项目因涉及二级水源保护区暂时无法开工建设,需等待水源保护区降准。该局已于2024年10月30日组织召开项目推介会,鼓励有融资需求的房地产企业积极与金融机构对接,提高融资效率,加快项目进展。
☛ 吉厦片区
关于市民所述“吉厦片区”涉及南湾街道吉厦社区城市更新单元,该更新单元于2010年4月列入计划,于2015年6月取得规划批复,分两期开发实施。意向实施主体为深圳市国香金城房地产开发有限公司。经该局多次推介,中国中信金融资产管理股份有限公司已经注资相关开发单位,目前正在开展盘活处置工作。

图源:人民网“领导留言板”
值得一提的是,留言市民在后续用户评价中,对官方回复给出“五星好评”。
...
沙塘布中南片区城市更新单元计划调整
吉厦社区城市更新单元被列入
《2014年深圳市城市更新单元计划第一批计划》(草案)
公开资料显示,龙岗区南湾街道沙塘布中南片区旧改项目位于南湾街道沙塘布社区,该项目于2011年取得改造专项规划批复,拆迁用地面积121332.5平方米,开发建设用地面积73301.1平方米,总建筑面积329800平方米,项目分两期开发,并将配备诸多城市基础型配套设施。其中,一期项目占地面积21837.8平方米,二期项目占地面积51341.6平方米。截至目前,一期已完成建设与回迁,二期正进行规划调整。
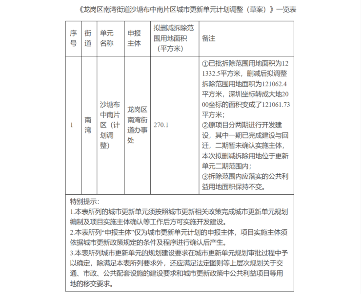
2023年8月21日,深圳市龙岗区城市更新和土地整备局官网公示了关于《龙岗区南湾街道沙塘布中南片区城市更新单元计划调整(草案)》及《龙岗区南湾街道沙塘布中南片区城市更新单元计划调整更新意愿》。根据公示信息,南湾街道沙塘布中南片区(计划调整)已批拆除范围用地面积为121332.5平方米,删减后拟调整拆除范围用地面积为121062.4平方米,拟删减拆除范围用地270.1平方米且位于更新单元二期范围内。

图源:深圳市龙岗区城市更新和土地整备局官网
据龙岗政府在线信息,龙岗区南湾街道吉厦社区属于“村改居”社区,位于南湾街道东部片区,龙岗大道与丹沙路交汇处,东邻厦村,南邻沙塘布,西邻南岭村与丹竹头,北至龙岗大道。辖区面积约2.2平方公里,常住人口21519人。
另据深圳市规划和自然资源局官网信息,2014年3月,龙岗区南湾街道吉厦社区城市更新单元(范围调整)被列入市规划国土委关于《2014年深圳市城市更新单元计划第一批计划》(草案),据公示内容,该项目拟拆除重建用地面积126020平方米,拟更新方向为居住等功能,申报主体为深圳市吉夏股份合作公司。

来源:奥一新闻
声明:本文由入驻焦点开放平台的作者撰写,除焦点官方账号外,观点仅代表作者本人,不代表焦点立场。


