旧改提速!南山又将拆出10个住宅,位置超好
扫描到手机,新闻随时看
扫一扫,用手机看文章
更加方便分享给朋友
拆拆拆!
今年以来,深圳正在以肉眼可见的速度推进城市更新,各大城中村改造和土地整备项目频频更新新进展。
其中,处于核心区的南山城市更新项目备受市场关注。
一方面,南山宅地供应紧缺,亟需补充新宅地,而近年来,南山的宅地供应多由商业用地调整而来;另一方面,受市场环境影响,很多旧改项目无奈按下“暂停键”,影响城市发展的整体进程。
近期,南山土地整备局公示了多个城市更新项目,未来这些地方将变成全新住宅。
来看看有在你家门口的吗?

南山三大城市更新项目曝光!
拟改方向均为住宅
日前,南山土地整备局公示了两处更新单元规划草案、前海管理局公示了一处更新单元意愿,前两个项目的住宅规模超40万㎡。
南头街道义学街城市更新单元
规划住宅18万㎡
义学街城市更新单元位于南山大道与玉泉路交汇处东南侧,位于南山古城对面,临近地铁12号线中山公园站。

义学街城市更新单元用地面积52413.4㎡,拆除范围用地面积52413.4㎡,规划有居住、商业及教育用地。
义学街城市更新单元开发建设用地面积31249.3㎡,规划容积296183㎡,其中住宅180993㎡(其中保障性住房和南头古城回迁按照相关文件执行),商业、办公及旅馆业建筑104194㎡(含商业文化设施5210㎡),以及包含9班幼儿园在内的公共配套设施约10996㎡。
教育用地规划为27班九年一贯制学校。

申报主体为深圳市金海港实业有限公司,由金海港集团控股,旗下已开发缤纷年华、缤纷世纪公寓、珑御府等项目。

华联A区城市更新单元
规划住宅约25.6万㎡
华联A区城市更新单元位于南山街道南山大道与东滨路交汇处东侧,位于地铁9号线南油西站、荔林站之间,紧靠大南山。
更新单元用地面积84818㎡,拆除范围用地面积77753.6㎡,用地性质以住宅、教育用地为主。
项目开发建设用地面积42812.1㎡,规划容积269577㎡。其中,住宅255872㎡(含保障性住房141280㎡),商业1000㎡,公共配套设施(含地下)12705㎡,包括18班幼儿园、社区菜市场等。另配建1200㎡社区儿童游戏场、2205㎡社区体育活动场地。
教育用地规划为45班九年一贯制学校。



申报主体为华联控股股份有限公司,公司大股东为华联发展集团有限公司。该公司在深圳开发了多个项目,如华联大厦、华联•城市山林花园等。
太子湾北片区城市更新单元
拟拆除范围为79218㎡
太子湾北片区城市更新单元位于招商街道兴海大道与南海大道交汇处东北侧,北侧是鲸山觐海别墅区,东侧靠育才教育集团山海学校,临近地铁2/8号线蛇口港站。

项目拟拆除范围为79212.6㎡,拟更新方向为居住。目前为意愿公示阶段。
更新单元用地属性从从M0工业用地和R2住宅用地,改为R2住宅用地和少量S2道路用地。有业内人士估计,如果按容积率7计算,该更新单元预计将有约50+万㎡住宅供应。(具体以实际公式为准)
申报主体为南山区招商街道办事处、深圳招商房地产有限公司。

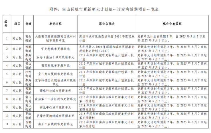
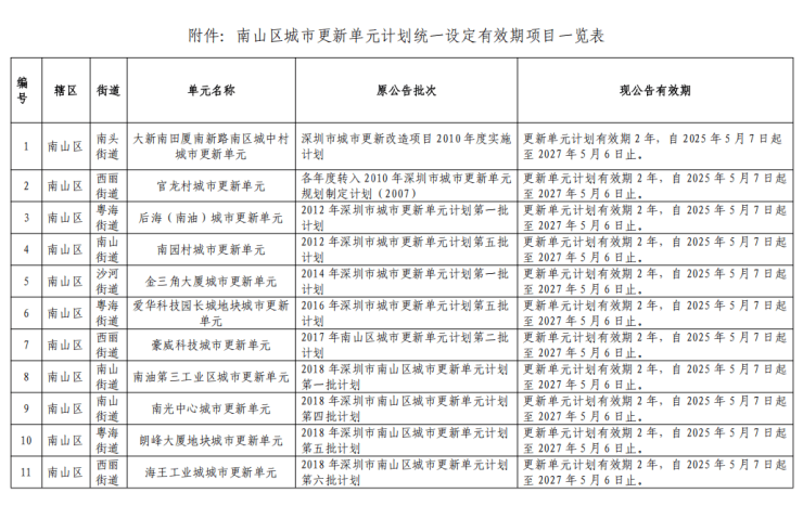
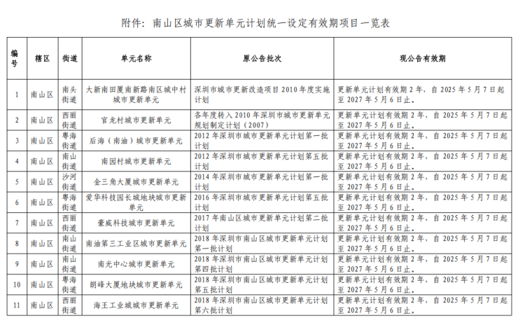
南山12个更新单元计划有效期调整
近期,南山管理局对计划已批规划未批且未明确计划有效期的城市更新单元设定有效期,集中公示了包括大新南田厦南新路南区城中村城市更新单元在内共11个项目,更新单元计划有效期 2 年,自 2025 年 5 月 7 日起 至 2027 年 5 月 6 日止。

这11个项目中,有6个项目拟更新用地有住宅类型。
大新南田厦南新路南区城中村改造城市更新单元,拟拆除范围约4万㎡,拟更新方向为住宅(R2)、商业(C1),申报主体为深圳市大新实业股份有限公司。
官龙村城市更新单元,拟拆除范围约3万㎡,拟更新方向为住宅(R2)、商业(C1),申报主体为深圳市官龙置业有限公司。
后海(南油)城市更新单元,拟拆除范围13414㎡,拟更新方向为住宅(R2),申报主体为深圳市南山区城中村(旧村)改造办公室。
南园村城市更新单元,项目拟拆除范围161109㎡,拟更新方向为商业(C1)、住宅(R2),申报主体为深圳市南源实业股份有限公司。
爱华科技园长城地块城市更新单元,拟拆除范围7991㎡,拟更新方向为住宅(R2),申报主体为南山区城中村(旧村)改造办公室。
南光中心城市更新单元,拟拆除用地面积43097㎡,拟更新方向为商业(C1)、住宅(R2),申报主体为深圳市南山区南山街道办事处、深圳市南岗实业股份有限公司。
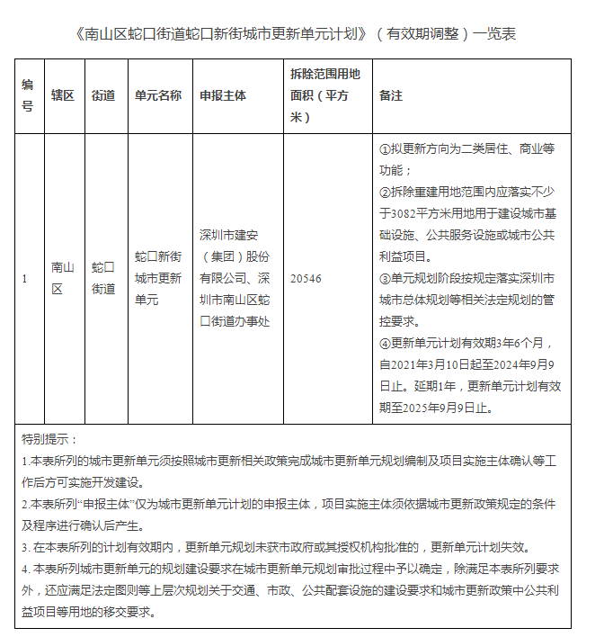
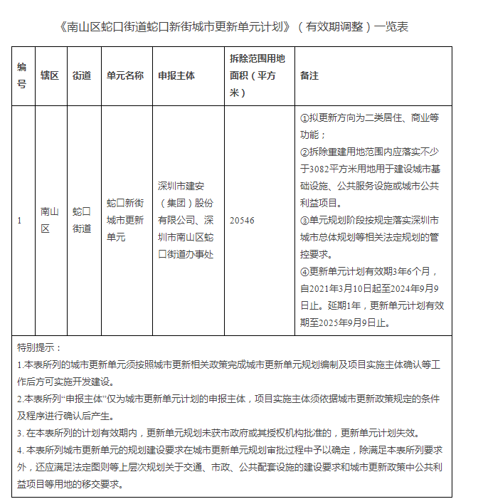
此前,南山管理局还公示了位于蛇口街道的蛇口新街城市更新单元计划有效期调整,官宣该更新单元在原计划有效期基础上延期一年,更新单元计划有效期至2025年9月9日止。
蛇口新街城市更新单元拆除范围用地面积20546㎡,拟更新方向为二类居住、商业等功能;更新单元计划有效期3年6个月,更新单元计划有效期至2025年9月9日止。
申报主体为深圳市建安(集团)股份有限公司、深圳市南山区蛇口街道办事处。

以上这些城市更新项目,你最期待哪个?
欢迎评论留言~
声明:本文由入驻焦点开放平台的作者撰写,除焦点官方账号外,观点仅代表作者本人,不代表焦点立场。


