心塞!龙华千万别墅问题触目惊心,业主维权困难重重...
扫描到手机,新闻随时看
扫一扫,用手机看文章
更加方便分享给朋友
注:本文信荣律师团队获当事人授权发布,是非曲直,交由看官评论,本平台仅转发,不评论,不持有立场。
媒体报道我们的购房血泪史——深圳和记黄埔是如何坑害我们的?邓XX、陈XX泣泪陈情书尊敬的主审法官:十分感谢您能抽出宝贵时间来看我们的这份血泪陈情书!我们是您主审的(2019)粤0309民初XXXX号案原告邓XX、陈XX夫妇,现将我们花费1250万元购买被告和记黄埔地产(深圳)有限公司深圳市龙华区观澜懿花园XX栋别墅(简称涉案房屋)的悲惨经历向您倾诉如下,以便您了解被告是如何欺诈售房坑害我们到绝望地步的:我们本来在深圳市南山区蔚蓝海岸二期有一个幸福的家,因年龄越来越大,身体不好,想寻找一个远离闹市喧嚣、安静舒适的小区养老,经多方对比选择,并出于避免装修劳累的考虑,最终卖掉了南山蔚蓝海岸房子,购买了龙华涉案房屋(带装修样板房,即买即住),从此便开始了噩梦般的生活,以至于从2018年7月买房入住至今,没有过上一天安宁的日子!

为买涉案房屋,卖了自己的豪宅
NO. 1|电箱跳闸,无法使用
先是从买房次月的2018年8月8日起,电箱总闸频繁跳闸,报被告后一直得不到处理,物业管理处也不能解决,烧线的声音和焦臭味在客厅都明显听到和闻到,这种状况持续了大半个月,期间无法正常用电,炎热天气,没有空调、电扇,又担心出现火灾,担心会引发火灾,夜夜难眠!NO. 2|不幸患癌,身心俱疲 2018年9月25日,原告陈XX在深圳市第二人民医院检查出可能患乳腺癌,10月8日-10日,确诊乳腺癌并在香港住院手术!

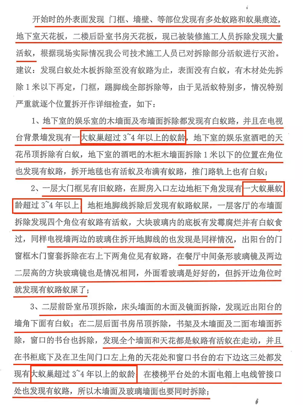
NO. 3|蚁患严重,拒不处理屋漏偏逢连夜雨,同年11月涉案房屋发现严重白蚁问题,现场相当恐怖恶心,整栋房子每个房间都发现巨大蚁巢和大量活蚁,所有家具都被白蚁侵蚀,报被告后迟迟不予处理,直至收到律师函才于2019年1月派人检查维修,期间没有任何人主动与我们联系沟通处理!

被告委托单位出具的检测勘验报告

和黄之墅,何堪蚁食?在与被告交涉处理期间,原告陈XX还要往返港大深圳医院、解放军边防部队总医院行乳腺癌后续化疗、治疗、放疗、复诊,并又检查出甲状腺结节!NO. 4|委托勘验,触目惊心2019年1月,经被告委托深圳一枝叶环保科技有限公司(简称环保公司)拆除原装修勘验发现:地下室、一层、二层、三层全部有多处大蚁巢及密密麻麻蠕动的活蚁,蚁龄在3~4年以上,情况特别严重,现场极为瘆人(强烈建议您看一下我们递交的视频),令人毛骨悚然,必须全部拆除消杀,打回毛坯状态重装才能彻底消除蚁患。

瘆人的活蚁巢NO. 5|癌症在身,酒店租房
由于白蚁太多,必须全面拆装消杀,施工期间房屋无法居住,我们夫妇被迫于2018年12月23日-31日住维也纳酒店、吃快餐,因原告陈XX身患乳腺癌、甲状腺结节,本来就需要静养,这样的处境对原告陈XX身体健康恢复极为不利,实在吃不消,无奈又通过链家地产居间租房居住于深圳市宝安区观澜街道金地塞拉维花园,导致有家不能归。
租房居住期间,2019年7月,原告陈XX又做了甲状腺切除手术!就此,被告不但没有丝毫的歉意,而且对于原告住店租房费用分文不赔!

2018年10月9日乳腺癌手术,12月化疗4程

实际住到2018年7月底被业主赶出

2019年7月8日行甲状腺切术手术NO. 6|威胁恐吓,无奈报警由于我们录制了被告施工人员杨土光(也叫杨友涛)明确告知我们被告出售房屋前已知蚁患存在的施工现场视频,并作为证据递交律师成为起诉被告的依据,我们受到了杨土光的多次恐吓威胁,陷入极度恐惧之中,被迫报警后,经龙华公安分局松元派出所介入,并找到杨土光调查后才不再被威胁。

施工人员威胁不得声张,并恐吓邓先生公开NO. 7|敷衍消杀,蚁患未除环保公司勘验每层都存在白蚁,建议全面拆装消杀,但基于降低成本的考虑,被告并没有按照他们自己委托环保公司的检查报告和建议进行拆除维修,而是敷衍了事,留下诸多蚁害隐患至今不绝。又因被告施工拖延,我们五个月租房期限已过,2019年8月1日被业主赶出,被迫回到尚未整改完毕的涉案房屋将就居住!

和黄深圳:治蚁费用预算低,施工单位能不拆就不拆NO. 8|臭气跳闸,拒不处理
白蚁的问题还没有得到彻底解决,2019年4月,二楼书房卫生间又臭气熏天,报被告一直不予理睬。5月,二楼电箱又开始持续跳闸,报被告和物业管理处后,管理处电工龙师傅告知是火线短路,必须进行挖墙重新更换线路,否则可能会出大问题,我们多次向被告反映,被告均不作处理,此两个问题一直拖到11月18日被告才派人检查维修,这种恶劣环境已经持续8个月!
跟踪报道NO. 9|开墙挖洞,二次拆装
为解决火线短路导致的频频跳闸问题,2019年11月底,被告又开始重新开墙挖洞拉线,搞得满屋尘土飞扬;而为了查清恶臭原因,经挖开二楼书房卫生间厕所后发现,居然是因为没有安装隔臭弯头,并且存在坐厕与阳台排水管道非正常连通的情况,因排污管道全部被水泥堵塞,造成臭气熏天,还需要开挖负一楼墙体和室内地面,堵塞原因非常不可思议!

火线短路,重新挖墙布线

坐厕连接阳台排水管,排污管完全被水泥堵死NO. 10|投诉无果,报道无用
前有白蚁,后有劣质,反复拆装,至今堆满建筑垃圾,无法正常居住,如此严重的质量问题,加之被告的冷漠,对于身患癌症的原告来说,曾经欢喜入住的终身之所已然沦为人间地狱,又鉴于被告一贯的强势,并否认推卸一切责任,即便是在我们被迫先后向深圳市龙华区住建局、深圳市消委会投诉、向媒体爆料,经深圳电视台都市频道连续跟踪报道后,被告仍不闻不问,目前涉案房屋仍存在蚁患未绝、臭气存在、跳闸继续、墙体打开、建筑垃圾满屋的情况,而原告夫妇因无处可居,又必须临时住在里面一边和被告打官司,一边给陈XX治病!

NO. 11|被告责任,原告买单
即便是属于被告责任,部分白蚁检测消杀等费用仍由我们承担,被告明知陈XX身患重病,我们心态极差,拖不起,耗不起,对我们的态度就是能拖则拖,能耗则耗,试图以此拖死耗死我们,最终不了了之!

单据之一


二次拆装后现在的样子

和黄深圳把责任推卸得一干二净

被告不接受调解!NO. 12|一个硬汉的无助与无奈原告邓XX:
我的妻子陈XX购房后两个月查出乳腺癌,三个月做了乳腺癌手术,五个月开始做化疗和放疗,一年内又做了甲状腺切除手术,这期间本是需要较好的调养和休息环境,但是因为买了这么个问题房子,加上被告的冷漠无情,不负责任,到现在我们都无法正常入住生活,而且这种状况还不知道要持续到什么时候,我很担心我妻子的身体健康,让我措手无策,心急如焚!
维修期间被告让我们搬出去住,却又不解决我们的临时住宿问题,我们开始住了一段时间酒店,每天在外面吃快餐,这样的处境对我妻子身体健康恢复极为不利,后来我在附近找了个房子租住下来,才慢慢稍有改善,但我妻子的身体健康和精神状况已经受到严重伤害,我不知道未来我们还要在这所房子上耗多久时间,是否还能够有精力、耐心、体力耗到曙光来临的那一天!

尊敬审判长:
被告给我们带来的不止是养老梦、安居梦的破灭,不止是巨大的经济损失,而是终身的,持续的身心健康损害:自从购买涉案房屋后,我们就没有过过一天的安稳日子,我们一边与癌症抗争,一边与被告抗争,我们非常后悔出售了南山蔚蓝海岸的房子购买了涉案房屋,我们夫妇下半生的命运因这套房子而变得千疮百孔!
此陈情书,句句属实,请法官大人明鉴,并以法律之剑,惩戒这个社会只顾赚取黑心铜板,而置诚信、契约、社会责任于不顾、良心泯灭的开发商——和记黄埔地产(深圳)有限公司!泣谢!陈情人:邓XX、陈XX二〇一九年十二月五日

国家关于开发商白蚁防治保修的规定
来源:懿花园别墅买家授权信荣律师团队发布
来源:龙华资讯网
声明:本文由入驻焦点开放平台的作者撰写,除焦点官方账号外,观点仅代表作者本人,不代表焦点立场。


