地一线| 龙岗区龙岗街道G01117-0080宗地流拍
扫描到手机,新闻随时看
扫一扫,用手机看文章
更加方便分享给朋友
11月25日下午15时,深圳第四批7宗宅地集中出让,其中龙岗有3宗,宝安1宗,龙华1宗,光明1宗,深汕1宗。
本次7宗居住用地的总用地面积约24.09公顷,总建筑面积约101.21万平方米(其中,初始建设公共住房总建筑面积约42.56万平方米),挂牌起始总地价约100.08亿元,将于11月25日挂牌成交。

其中,位于龙岗区龙岗街道的G01117-0080宗地无人竞拍,最终流拍。
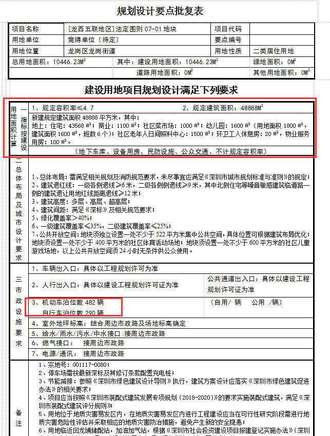
地块详情如下:
龙岗G01117-0080宗地
该地块拟建设为普通商品住房+安居型商品房,地块位于龙岗区石丰路与协力路交汇处西南角,位于万科清林径东南侧。
建成后,普通商品住房平均销售价格不高于39500元/平方米(不含室内装修价格);安居型商品房平均销售价格不高于19700元/平方米(不含室内装修价格)、最高销售价格不高于20700元/平方米(不含室内装修价格)。
根据规划显示,项目土地面积10446.23平方米,建面48888平方米,其中住宅43568平方米,商业1100平方米,幼儿中心1600㎡(6班),规划机动车位482辆。

目前,地块所处片区暂无地铁,出行主要依靠自驾及公交;
商业配套方面也较为紧缺,主要以临街商铺为主,大型商业配套需前往2公里以外(地图直线测距)的龙岗中心城片区。整体居住环境及城市面貌较为一般。
但地块周边规划有多所幼儿园、小学及九年一贯制学校,未来教育配套会相对丰富。
声明:本文由入驻焦点开放平台的作者撰写,除焦点官方账号外,观点仅代表作者本人,不代表焦点立场。


