深圳最强规划方案曝光!2018海洋新城+松岗+沙井要爆发了!
扫描到手机,新闻随时看
扫一扫,用手机看文章
更加方便分享给朋友
来源丨深圳梦
刚刚,深圳市海洋新城城市设计国际咨询最强方案出炉!与此同时,《深圳市海岸带综合保护与利用规划(2018-2035)》9月7日正式出炉,划出深圳15个海岸段已有明确发展定位,海洋新城-松岗沙井段岸段定位为海洋新兴产业、会展经济区。海洋新城位于大空港规划区西北部,北起茅洲河口,东面与大空港新城启动区国际会展中心相邻,南侧紧邻宝安综合港区一期工程,西至交椅沙,规划面积约7.44平方公里。不得不提,未来仅沙井一地,就有23个旧改项目,再加上商业、交通齐发展,发展不可限量!
一睹为快!深圳市海洋新城城市设计国际咨询最强方案出炉!
来源:深圳规划国土海洋 (微信号szghgthy)

海洋,是新时代国土空间资源的重要组成部分。在“海洋强国”战略的大背景下,深圳作为南海之滨的经济中心,拥有特区、湾区叠加的优质区位,正在积极建设“全球海洋中心城市”。深圳市海洋新城是继前海之后获得的又一个承载国家战略的稀缺性增量发展空间,力图通过统筹海陆资源、探索生态用海的发展模式,建设一个新时代的滨海新区。
深圳市委市政府高度重视海洋新城的规划建设,2018年3月由深圳市规划国土委(市海洋局)主办、深圳市特区建设发展集团有限公司承办的海洋新城城市设计国际咨询活动拉开帷幕。在珠江河口地区,生态用海、营城、发展海洋产业,都是较新的课题,没有可以直接借鉴的经验。主办方希望通过向全球优秀设计机构,征集较具创意的城市设计理念和方案,集思广益为海洋新城的整体空间框架、系统解决方案和设计指引提供国际化、多样化的建设思路,为深圳建设全球海洋中心城市出谋划策。

此次国际咨询范围7.44 km²
自发布咨询公告以来,共收到140家设计机构(联合体)报名参加,5月11日,经过国内外7位知名城市规划专家的严格把关,从中遴选出6家综合能力强、方案突出的优秀机构入围国际咨询。8月28日,持续了5个月的国际咨询进行方案的最终角逐,在规划大厦209会议室举行方案评审会。中国工程院院士王建国担任本次评委主席,与澳大利亚LAB建筑师事务所总监唐纳德·贝茨(Donald Bates)、西班牙AZPML 创始人阿里桑德罗·柴拉波罗(Alejandro Zaera-Polo)、日本日建设计常务执行董事大松敦(Atsushi Omatsu)、前香港建筑师理事会会长林云峰(Bernard V. Lim)、荷兰瑛泊(Inbo)执行总裁浦塔科、美国卡尔索普(Calthorpe)事务所合伙人乔伊·斯刚嘉(Joseph Scanga)、长江学者特聘教授孙一民、深港城市\建筑双城双年展(UABB)学术委员会主任张宇星组成本次评审委员会。

评审现场/图片由深圳市城市设计促进中心提供
最终,Dennis Frenchman Urban Design LLC团队、中国城市规划设计研究院/戴水道景观设计咨询(北京)有限公司/深圳市都市实践设计有限公司联合体、艾奕康环境规划设计(上海)有限公司的方案分列排名前列、第二、第三名。其他获得优胜方案的团队有ISA-Internationales Stadtbauataelier(德国ISA意厦国际设计集团);悉地国际设计顾问(深圳)有限公司/WHY ART PROJECT SL(瓜利亚尔特建筑事务所)联合体;NL UrbanSolutions B.V.(荷兰都市方案规划建筑设计事务所)/Deltares (荷兰三角洲研究院)联合体。
让我们看看前三名获奖作品:
01
蓝海城岸 红树归来
提案将主要的城市发展集中在以交椅湾大道为中心的主要轴线上,将水引入城市活化滨海岸线和生态,将活动空间从国际会展中心延伸到西部的海滨,形成海洋东进,生态西行,城脊中央的总体框架。


Dennis Frenchman Urban Design LLC方案
02
潮汐海城
潮汐海城借潮汐自然之势,构建新型复合的海陆关系。以“潮汐-朝夕-东西”为设计主题,从“自然-时间-空间”的维度创造海城生息共融的未来新城,形成“潮汐公园体系+文化/创新双城”的空间框架,通过“韧性水城、创享智网、潮汐风景、立体都市”4个设计策略,激活潮汐海城无限的创新生机与文化魅力。


中国城市规划设计研究院/戴水道景观设计咨询(北京)有限公司/深圳市都市实践设计有限公司联合体方案
03
世界海洋都心—蓝湾智城
方案通过讨论产业、海岸安全、生态、城市空间、景观和交城KPI体系指导每一步的城市建设,动态保证新城先发优势。重点打造串联城市功能与区域交通的城市中轴“海城大道”,以及海、陆、智慧基础设施的“海城共生系统”,形成组群式可持续的 “海上城中城”,成就大湾区海洋中心城市。


艾奕康环境规划设计(上海)有限公司方案
评委主席王建国院士认为:这次国际咨询评审的组织工作是成功的,6家竞赛机构水平比较高,各有特色。本次国际咨询帮助主办方明晰了区域发展定位和规划目标,对空间策略、海洋生态等都有了更好的认识。通过本次活动吸收各设计机构的长处,保留有创意的想法,是本次咨询的价值。另外,王建国院士提醒,海洋新城是深圳的最后一块宝地,是粤港澳大湾区的关键地区,需要更宏观的战略考虑,尤其是在粤港澳大湾区发展中的区域定位,要与大湾区其他区域分工协作,形成差异化发展的特色滨海地区。
日建设计执行董事大松敦认为,海洋城市建设跟一般的城市建设不同,因为它需要对产业、人、社会生活同时做出回应,建议一方面要发展公共交通建设,提高可达性;另一方面要重视小型商业设施和邻里设施的建设。
新城市主义运动发起人乔伊·斯刚嘉认为6个团队在仅仅2个半月时间内的工作成果和深度令人叹服,对于评委来说非常难以抉择。建议海洋新城未来的建造要兼顾实用性与设计性,在实用、环保与经济中找到平衡,与大湾区其他区域联动,共同发展。
至此,深圳市海洋新城城市设计国际咨询顺利完成,下一个阶段市规划国土委将从6个入围方案中选出亮点,进行多轮的专家咨询后形成整合方案,加快推进海洋新城的建设步伐,建造最耀眼的海岸线!
高级!海洋新城详细规划出炉!
继3月15日海洋新城概念规划提出国际咨询设计后,4月2日晚间,官方正式发布海洋新城规划资料。

深圳市海洋新城范围

海洋新城卫星图(2017年)
到底7.44平方公里的海洋新城含金量有多高,让深圳甘愿花费1020万只为求一纸规划?首先来看看文件上披露的官方对海洋新城的定性:
1、继前海之后的又一战略高地,以海洋科技创新和海洋现代服务业为发展重点;
2、引领湾区未来发展的重要增长极,提升深圳经济功能和长远竞争力、促进可持续发展的重要空间资源保障;
3、肩负引领粤港澳大湾区向海发展、参与蓝色经济全球化竞合的区域使命;
4、深圳建设全球海洋中心城市的重大战略支撑空间;
5、湾区门户,引领国家海洋战略的前沿平台、汇聚国际要素的湾区创新引擎和深圳建设全球海洋中心城市的产业中心。
海洋新城规划如何?小编从文件中提炼出值得大伙关注的重点:
01海洋新城建设规模及功能布局
秉持生态优先、节约集约利用土地和营造高品质空间环境的原则,建议海洋新城总建筑规模以600万㎡-800万㎡为宜,基于产城融合、开放共享的原则,海洋新城应包含但不限于以下功能:产业、居住、商业、办公、公共服务等。
不过由于航空限高方面,由于处在机场净空限高区,海洋新城内建筑高度限制要求从北至南由153米递减至48米。

大空港地区综合规划,其中半岛区为海洋新城
02海洋新城重点项目1中欧蓝色产业园
海洋新城产业功能板块的重要组成部分,中欧蓝色产业园将与欧盟海洋强国在海洋产业、海洋资源、海洋服务等领域进行深度互补性合作,形成以海洋高端智能设备、海洋新能源、海洋电子信息(大数据)、海洋生态环保和海洋专业服务为主导的蓝色产业集群。
2深圳海洋国际会议中心
结合片区未来商务、会议、旅游等多功能的发展需求,规划建设中低密度酒店群、会议厅及配套商业,为举办国际峰会论坛、交流研讨会、企业培训、产品发布会、新闻发布会、企业年会等大型活动提供高标准空间支持。规划占地面积控制在40公顷以内,建议采用低容积率低密度方式开发。
03海洋新城的地铁规划
大空港片区规划12 号线、18 号线、20 号线、30 号线共 4 条城市轨道,其中 18 号线、20 号线、30 号线从本规划区内穿越。
20 号线向南可实现大空港与都市核心区南山、福田的快速联系; 18、30号线可实现大空港与东部沙井以及光明、龙华和东部中心的便捷联系。

深圳市轨道交通线网规划图(海洋新城局部)

另附海洋新城周边空港及海港布局示意图
04海洋新城辐射及发展范围
根据要求,整体结构设计及板块功能布局需要将研究范围拓展至周边重点片区。哪些属于海洋新城周边重点片区呢?又能如何和海洋新城形成协同发展?

1深圳国际会展中心
预计2018 年建成,将为海洋新城的产业集聚提供国际交流、展示等服务支持。随着大空港新城“两中心一馆”(国际会展中心、国际会议中心、科技馆)的持续建设,国际化的会议会展、国际商贸、创新研发等功能业态和产业集群将高度集聚。
2宝安先进制造城
会展中心东部以现状工业用地为主,含少量居住和公用服务设施用地。该区域未来将打造宝安先进制造产业城,主要发展新一代信息、新能源、电子通信、智能装备、机器人等产业,将为海洋新城提供优质的产业配套和广阔的产业腹地。
3宝安中心区
宝安中心区与前海合作区相邻,是西部发展轴上的综合服务中心,承担宝安区主要的行政、文化职能。积极发展总部经济、金融、科技研发、高端商务、现代物流和文化创意等现代服务业,强化城市综合服务功能,打造产业金融、总部经济集聚区,发挥中心区对周边地区的辐射带动作用。
4前海蛇口自贸片区
海洋新城距离前海蛇口自贸片区仅 25 公里,将就近承接前海新中心的辐射与带动,共同参与粤港澳大湾区区域竞合。
5宝安综合港
海洋新城南侧紧邻宝安综合港,未来港区自北向南将依次布置港口预留发展岸线(含港口支持系统岸线)、综合作业区、建材作业区。
6滨海湾新区
海洋新城北侧与东莞市滨海湾新区接壤,其规划陆域面积 60.3 平方公里。滨海湾新区发展定位为国际滨海湾区新城、现代开放创新都市,作为“一带一路” 国际合作示范区、粤港澳大湾区融合发展先导区、东莞开放型经济引领区,将重点发展海洋生物医药、先进制造、高端电子信息等产业。其中,毗邻海洋新城的板块为交椅湾国际科技创新合作区,未来将建设粤港澳青年创新创业基地、粤港澳科技创新孵化合作区、粤港澳现代服务业合作岛、创新总部经济带。
05海洋新城的产业规划
海洋新城产业空间以研发设计和专业服务为主,兼顾适量高端制造功能。

海洋高端智能设备:瞄准国际海洋高端智能设备研发和制造前沿领域,结合深圳高新技术产业基础,聚焦深潜器关键技术和装备、海底作业机器人、海洋矿产勘探技术和装备等产业链,支持高技术船舶研发设计及先进材料技术研发,建立海洋高端装备核心配件制造研发基地,打造服务海洋高端装备产业的中小企业总部集聚区。
海洋电子信息:借鉴欧美在海洋电子信息领域 的先进经验,结合深圳电子信息产业基础,重点发展海洋遥感与导航、水声探测、深海传感器、深海观测系统、水声通信、海洋大数据、新型海洋观测卫星等关键技术和装备,合作建立深海科研基地,建设功能完善的综合型产业化基地,打造海洋电子信息技术成果转化基地。
海洋专业服务:瞄准欧美海洋专业服务高端资源,聚焦于海洋航运服务、海洋金融服务及海洋要素交易平台,积极引进国际船级社,探索设立海洋新兴产业基金,打造海洋项目融资服务平台、海洋科技成果转化交易平台、海洋产业公共技术平台、海洋科技企业创新创业综合服务平台、知识产权合作平台等一系列海洋专业服务平台。
海洋文化旅游:借鉴国际在海洋文化旅游领域的先进经验,结合深圳文化旅游基础以及海洋新城的发展条件,重点建设滨海湿地公园,打造商业综合体,建设滨海商业街,完善文化旅游配套服务。
海洋高端会务:瞄准国际高端会展发展趋势,定期举办海洋科技专业展览和博览会,建设海洋国际会议中心和七星级酒店,为海洋科技提供交流、推广和交易平台,发展高端住宿餐饮服务。
海洋生态环保:对接欧美在海洋生态环保领域优势资源,结合深圳海洋生态文明示范区建设,聚焦海洋环境监测技术、海洋生态技术等领域,引进国内外海洋生态环保企业和机构,搭建海洋生态环保技术合作中心,为南海区域生态环保合作提供重要载体。
海洋新能源:瞄准国际海洋可再生能源先进技术和发展趋势,结合深圳相关研发基础,开展天然气水合物、波浪能等关键技术和设备的研发和设计,培育具有自主知识产权的海洋可再生能源产业体系。
中远期多条地铁线路贯穿新城
中远期,18号线、20号线、30号线从海洋新城内穿越;
20号线形成与南山、福田的快速联系;
18、30号线实现与沙井、光明、龙华和东部中心的便捷联系。

深圳沙井+海洋新城+松岗2018将要大爆发:
大湾区+大前海+大空港+海洋新城+先进制造城+23个旧改
深圳大前海下一步在哪?2018年都指向了宝安海洋新城+松岗+沙井。
首先来看看有哪些红利?
大湾区
大前海
大空港
海洋新城
先进制造城
107国道
沙井金蚝美食文化小镇
沙井大学小镇
23个旧改
……
2018年3月2日沙井街道党工委工作会议确立了沙井“西部中心、智造镇、魅力蚝乡”的建设新蓝图。未来将依托沙井资源禀赋,在“工业立街、魅力蚝乡、古韵沙井”目标定位的基础上,用2-3个五年规划,将沙井建设为“西部中心、智造重镇、魅力蚝乡”,争当宝安建设社会主义现代化先行区典范的开路先锋。

沙井地理优势突出,地处粤港澳大湾区核心区域,是深圳市空港新城的主要辐射和服务区,也是广深科技走廊的关键节点。

将沙井定位为深圳西部中心,因海陆空交通四通八达,距宝安国际机场仅8公里,广深高速、深圳市大外环高速、沿江高速出入口近在咫尺,穗莞深城际轨道线在沙井设站。


未来的沙井依托空港新城核心腹地,临空经济、会展经济将不断发展壮大,电子制造业地位和优势将不断提升,必将成为粤港澳大湾区一颗闪亮璀璨的明珠。

沙井的人口基数大,人口密集,其消费能力可从“沙井商圈大型零售商业统计表”看出,沙井目前已经形成约80万㎡商圈,商圈规模超罗湖的东门商圈,平福田的华强北商圈。将来海岸城进驻后,将形成约100万㎡的商圈规模。沙井3大MALL有12万㎡京基百纳广场、9.6万㎡新沙天虹购物中心和19.5万㎡海岸城。沙井的人口规模、人口密度及商业规模,以及长约2.75km海岸线,地处粤港澳大湾区交通要道,随着大航空新城的建设,拥有海、陆、空、轨4维立体交通网络的沙井,将成为深圳西部的中心城区。

为了推动宝安“产业名城”的建设,2015年,宝安区启动了“先进制造城”和“科技创新城”建设,其中“先进制造城”位于福永北、沙井、松岗一带,面积大约38平方公里,将重点发展智能制造产业。

沙井历来都是工业重镇,产业基础雄厚,产业链条完善,拥有工业企业4300余家,其中亿元以上产值企业167家,十亿以上企业18家,“四上”企业566家、国高企业273家、六类百强企业30家、上市企业20家。

在粤港澳大湾区、“空港新城”及“两城”规划中,沙井都是宝安产业发展的核心载体和重要着力点,特别是在“两城”的规划蓝图中,沙井位处宝安先进制造城核心位置。

未来沙井将依托雄厚的产业基础和创新资源集聚优势,成为珠江东岸智能制造产业基地和全区经济再腾飞的重要引擎。

不得不提的是,沙井地处西部黄金海岸带,是宝安45公里活力海岸线的重要节点,拥有茅洲河、海上田园、西海堤等生态资源。

千年的养蚝历史孕育了“开放、包容、勤劳、重教、崇孝”的蚝乡海洋文化,文物古迹多达42处,有明代以来传承至今的粤剧传统、深圳市级非遗项目华林螳螂拳、70多年历史的沙井足球、从2004年开始每年举办的“金蚝节”。
未来沙井将依托金蚝美食文化小镇及城市更新建设,不断提升城市品质,吸引各方英才在沙井扎根创业,成为“经济发达、生态优美、文化自信、共建共享”的魅力蚝乡。

2018年3月14日,据深圳规土委官微信息,海洋新城位于大空港规划区西北部,规划面积约7.44平方公里。目前正在全球征集设计机构,奖金较高500万元!
对于深圳来说,2016年12月,国家海洋局就已批复深圳为排名前列海洋综合管理示范区。2017年5月,更是在公开版的《全国海洋经济发展“十三五”规划》中明确提到,推进深圳建设全球海洋中心城市。
本次深圳提出建设海洋新城,可见其重要程度。按照官方说法就是:继前海之后深圳获得的又一个承载国家战略的稀缺性增量发展空间。
海洋新城位于大空港规划区西北部,北起茅洲河口,东面与大空港新城启动区国际会展中心相邻,南侧紧邻宝安综合港区一期工程,西至交椅沙,规划面积约7.44平方公里,基本全部位于宝安区。
沙井融入大前海
前海蛇口自贸片区自身仅28 .2平方公里,未来扩容统筹范围面积包含南山、西乡、福永、沙井等区域,深圳就此进入“大前海”时代。

大空港国际自贸区是国家重点开发的前海辐射中心,深圳第二会展中心核心商圈,是深圳未来经济和城市发展的重要区域,重点发展商务会展、创意服务产业,是一市两中心的经济核心崛起地。

大空港
空港新城位于
松福大道以西、福洲大道以北、茅洲河以南
包括启动区、半岛区和离岛区
三部分
规划承载就业人口约46万人
规划居住人口约25万

深圳国际会展中心1空港新城的核心项目,总投资244亿元,总建设用地面积148.05万㎡(一期121.42万㎡,二期26.63万㎡)。2一期总建筑面积146.0万㎡(展厅40万㎡,基本配套49.万㎡),有18个2万㎡标准展厅,1个4万㎡展厅。3国际会展中心南北向长为1700m,东西向宽为540m;较高44.5m,结构较大跨度100m。

2016年,深圳国际会展中心开建,预计将于2019年6月底全面竣工,同年9月正式开业。
深圳国际会展中心周边还规划了52.8万平方米会展配套服务区,总建筑面积154.3万平方米,一期配套预计2018年9月建设完成。

全球较大会展中心选址空港新城,154万平米商务配套驱动沙井价值的攀升。




商业综合体云集
约40万平米旗舰商业崛起,沙井海岸城、博林HEELO PARK、万科上星商业体,天虹、京基百纳、沃尔码等,一齐构筑沙井崭新商业格局。






市政文体全能配套升级
文化艺术中心、创意书城、市民广场,三大文化配套环拥。两大综合医院,全龄教育体系汇聚,沙井中心公园等三大公园,涵养自然身心。



机场东高铁站
目前中国铁路总公司已同意深茂铁路深圳机场站由机场北站调整至机场东站定位为中间站。机场东枢纽将打造成站城一体、空铁联运、无缝衔接的世界一流综合交通枢纽将由市规土委规划东部至机场快线。未来30分钟可从大运至机场北!
高铁:沿江高铁的广东段—深茂高铁将在机场设机场东站(高级),成为深圳第六个高铁站。届时,高铁与机场人流在这里汇聚,将产生巨大的人流、物流和钱流。大空港商机无限,投资潜力令人遐想。

深圳市轨道办提出将机场东枢纽
定位为我市高铁主站
深圳市轨道办近日表示,我市紧抓国家发改委和中国铁路总公司编制铁路规划的契机,编制了《国家铁路深圳地区布局规划修编》,提出深圳将构筑“南北终到、东西贯通、互联互通”的铁路线路布局和“四主四辅”的客运枢纽布局,并将机场东枢纽定位为我市高铁主站。
深茂铁路调整至机场东枢纽
已获省政府、铁总同意
市轨道办透露,现省政府、中国铁路总公司已同意将深茂铁路由原机场北站调整至机场东枢纽,但机场东枢纽的定位及规模仍需统一意见。
当前,市轨道办正结合机场东枢纽区位优势、配套接驳设施、综合开发条件等,系统研究国家铁路机场东站、机场航站楼、客运码头、轨道交通等设施的空间布局,将机场东枢纽打造为世界一流的站城一体、空铁联运、无缝衔接的综合交通枢纽。

市轨道办表示,拟在既有厦深铁路-深茂时速250公里沿海高铁通道的基础上,增加两条高铁铁路,一为深圳至肇庆铁路(衔接南广、贵广铁路)、一为深圳至深汕特别合作区铁路(衔接广汕铁路),形成沿海时速350公里高速新通道。

六大地铁线路汇聚
地铁11号线 已开通
全国较快地铁线11号线,东起福田中心枢纽、西至深莞边界碧头站。时速约120公里,高效连接福田、南山、前海、深圳湾等热门片区。沙井设有马安山、沙井、后亭三个站点。从马安山站出发,5站抵达机场,8站到达前海,10站到达后海。高颜值商务车厢,舒适度、好评率超高。
地铁20号线(建设中)
俗称福永线。为大空港“专用线”,连通深圳国际会展中心与深圳机场北站的快速服务线路,未来与东莞R2线接驳。
地铁12号线 (建设中)
俗称南宝线。连接蛇口、南山中心区、宝安中心、航空城、大空港地区,是覆盖西部地区南北向的交通走廊。
地铁18号线(规划中)
俗称宝盐线。连接宝安、光明、龙华、龙岗、盐田五大区,是贯穿深圳北部东西走向的轨道动脉。
地铁26号线(规划中)
松岗线。南起宝安国际机场东,是连接宝安机场至宝安松岗的普速地铁线。
地铁30号线 (规划中)
主要沿凤塘大道铺设,连接宝安福永至大空港的普速地铁线。
城际轻轨串联三城繁华
穗莞深城际轻轨 (建设中)
珠三角城际轨道主轴线,起于广州花都,经东莞至宝安国际机场。途径沙井北环路、帝堂路、松福路,全线预计2018年开通,与地铁11号线、20号线接驳。
交通提速。未来五大地铁环绕,三大高速、一个高铁站、一个城际轻轨、宝安国际机场、两大码头……路轨空海思维交通,架构全球往来格局。





深圳宝安107国道将改造成
“第二条深南大道”
国道107黄金发展带总长约30公里,
是深圳城市发展的战略性走廊。
深圳城市更新的“黄金走廊”
107 国道沿线城市更新:重点发展科技创新、中小企业总部及综合服务、现代服务业和战略性新兴产业,构建高端创新的产业走廊。

53平方公里“黄金走廊”“黄金走廊”总体范围: 107国道两侧1-2公里范围内用地,总面积约53平方公里。
详细设计和城市设计范围:107 国道两侧200-300米范围内用地,局部为500米,总面积约15平方公里。
沙井金蚝美食文化小镇


沙井金蚝美食文化小镇规划设计范围为:北至沙井北环,南至南环路,西至西环路,东至宝安大道,占地面积约7.8平方公里。沙井有一千多年历史,有深圳市排名前列蚝博物馆,宝安将以蚝为主题来打造金蚝文化小镇,重视对历史遗迹、故事等历史记忆的保留。
中标方案《双城记》规划通过“西部时光沙龙” 形成一条南北向轴线,引导人们游走古今。基于“古今同构”的规划理念,通过理脉、集智、优居、快道慢活、保护典范等多层次空间策应,最终形成“一脉一心,双城三坊,五区多节点”的总体空间结构,且在原沙井古墟范围内打造“一街四巷,一带七坊”的体验节点。
沙井大学小镇

△暨南大学(深圳校区)拟选址地块位于屋山水库北侧,广深高速东侧。
暨南大学将在沙井选址合作办学,将根据宝安区经济社会环境发展的需要,为宝安区“量身定制”增设创新发展急需的优势学科和专业,把大学的产学研,生产、生活、生态融合在一起,产生既有生产又有生活,还有生态的“三生”融合的环境,助力沙井经济社会的转型升级。

去年6月份,暨南大学一行就来到沙井凤岩水库调研合作办学选址。拟选址地块位于屋山水库北侧,广深高速东侧。现场满目翠绿,一池碧泉在众山环绕之中,水面上还不时有白色鸟类飞过。

通过沙井街道打造“智慧沙井”配置的无人机装备,该地段山清水秀的自然生态环境和便利的交通环境尽收眼底,引得暨南大学考察人员点头称赞。

鉴于宝安区具有打造“一带一路”战略人才培养基地的独特区位优势,暨南大学积极与宝安区洽谈合作办学事宜。

最后让我们看一篇专业的分析
23个旧改项目 = 沙井楼市、商业、交通齐发展!
来源:中原大咖 7月9日
前言
2013年,深圳市委明确提出要发展“湾区经济”,打造高质量的滨海产业集群,增强海港、空港辐射能力。市委市政府决定,将大空港地区定位为:国际一流空港都市区,粤港澳大湾区新城。
自此,大空港片区被列为“深圳市十七大重点开发片区”之首。
沙井位于宝安区西北角,辖区面积约60平方公里,常住人口超130万。是我国华南区较大的电子制造、交易以及物流基地,同时也是大空港规划的主要辐射片区之一。

此外,沙井还是宝安区“三带两心一谷”中部黄金发展带上的重要节点。

深圳土地稀缺,五年旧改,十年填海,向城市外围拓展将成为趋势,沙井的发展很值得期待。
客观的说,沙井占据优越的地理位置,湾区规划是推动沙井片区发展的催化剂。
然而,小产权房、旧厂房、烂尾楼是一直以来制约沙井发展的因素,商品房的短缺给该区域的综合发展造成了严重的阻碍,城市更新诉求强烈。
旧改是城市更新的重要方式
经深圳市政府规划,2005-2020年间,包括沙井、松岗、福永北在内的地区将规划建设以行政文化、商业金融、文教体卫、居住、休闲、旅游为主的组团级综合服务中心。以旧村改造为主,重点发展商贸、金融以及房地产业。
据统计,近几年来沙井片区的城市更新面积超过160万平方米,项目数量高达23个,其中包含住宅产品的项目占比近60%。
23项目齐发,旧改使沙井焕然一新

1. 深圳未来较大的综合体
沙井海岸城, 是目前为止沙井片区较大的旧改项目。经规划,该项目将建设为集住宅、商业、产业研发等多种业态为一体的产业综合体。

▲图片来自深圳房地产信息网


2. 1.77万㎡,沙井较大体量保障性住房
万科星城是沙井旧改项目中包含保障性住房体量较大的一个项目。


沙井海岸城和万科星城两个项目提供的保障性住房超过3万㎡,商业办公等超过35万㎡,将会成为沙井区域更新的主力。
2035年,深圳将筹集建设各类住房170万套,其中人才住房、安居型商品房和公共租赁住房总量不少于100万套。这意味着,保障性住房将占新增住房总量的近六成。
3. 含保障性住房的项目
在沙井13个含居住类产品的旧改项目中,除了沙井海岸城、万科上星两项目带有保障性住房外,咖咖还整理了以下几个,让我们具体来看一下~




▲图片来自家在深圳

此外,先进誉珑还是沙井片区新地标豪宅项目。


若要实现真正意义上的百姓“住有所居”,就需要推进保障房建设。深圳才不会因高房价、高租金而流失人才。
房价持续走高,沙井潜力值得看好
近几年,宝安沙井片区新房市场发展呈现积极状态。

去年,该片区共有四个住宅楼盘入市,分别是:华盛西荟城(4期)、华侨城四海云亭、拾悦城以及香莎公馆。
已开盘或即将开盘的项目



深圳地产号推荐项目
按住下方二维码扫一扫






据统计,沙井片区2017年累计成交面积145382㎡,成交套数总计1656套,成交总金额为55.99亿元,均价39000元/㎡。
深圳中原研究中心表示,沙井片区新增住宅项目均价基本已过4万,2018年上半年网签数据显示均价为42785元/㎡,环比上升11.08%。
纵横轨道网,交通问题将不再是困扰
从地理位置来看,目前沙井片区的旧改项目多围绕轨道交通沿线展开。
轨道交通的完善将对沙井片区的发展将起到进一步的推动作用。
1. 已开通+建设中+规划的地铁线路
除了已开通运行的地铁11号线外,12号线也已动工建设,将于2022年试运营。
12号线起于南山区赤湾站,终至宝安沙井片区丰民路海上田园东站,全线共设33个站点。建成后,将彻底打通南山和宝安区的交通瓶颈。
此外,规划中的地铁18号线将在沙井站与11号线交汇。
2. 穗莞深城际轨道
穗莞深城际轨道项目是珠三角城际轨道交通线网规划的主轴线之一, 该线在沙井片区设海上田园站,未来线路两端将分别连通深圳和广州两大国际机场。
教育资源丰富,家长无需焦虑
无论是自住还是投资,了解片区的资源配置情况对购房客都十分重要。除交通条件外,教育资源也是购房者需要考虑的因素之一。
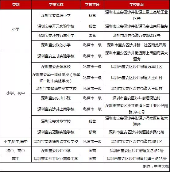
在此,咖咖为大家整理了沙井片区从小学到高中阶段的学校信息:

从小学至高中,沙井拥有至少8所学校达到深圳市一级标准。
咖咖聊置业
说了那么多,那么沙井片区的置业前景如何呢?咖咖来分析一下~

★ 在大空港规划辐射下,沙井片区产业得到综合发展,将为居民创造大量的就业机会。
★ 沙井现有商业规模约为80万㎡,将来海岸城进驻后,片区将形成约100万㎡的超大规模商圈。
★ 除地铁11、12、18号线外,20、26、30号线也在规划中,居民出行至南山、福田、东莞等地都将不再受到交通条件的限制。
★ 随着城市更新项目的实施,越来越多的新房项目进入人们的视线,近几年沙井片区房价呈稳步上升趋势, 2012-2017年,沙井新房均价上涨了约200%。未来23个旧改的区域更新后,沙井会以崭新的面貌承接起西部的发展。
最后特别介绍下宝安沙井的项目:
看看已开盘项目:

深圳15个海岸段已有明确发展定位,对标全球海洋中心城市(部分内容)
(十五)海洋新城松岗沙井段:海洋新兴产业+会展经济
海洋新城-松岗沙井段岸段定位为海洋新兴产业、会展经济区。高标准规划建设海洋新城,打造国家海 洋经济、海洋生态文明创新发展示范区。强化河海水环境的综合整治,重点修复茅洲河口湿地、海上 田园湿地。对海堤进行生态化改造,提升滨海公园设计品质,实现岸段海洋经济功能与滨海生态休闲 功能的协调发展。
来源丨深圳梦综合深圳地产号、深圳规划国土海洋
中原大咖、深圳中原研究、南方+等
声明:本文由入驻焦点开放平台的作者撰写,除焦点官方账号外,观点仅代表作者本人,不代表焦点立场。


